Automate PR Pitching with Agentic AI
I have always loved automating any routine tasks in my day-to-day work operations. In my past experiences, I’ve automated marketing performance reporting with comprehensive analytics/dashboards and automated customer interactions via fully designed conversational chatbots (pre-ChatGPT era) or by using event-triggered signals for social media engagements.
With the advances of agentic AI solutions in recent years, I went down the rabbit hole to discover how to maximise my love for automation and drive operational efficiencies.
This particular use case of automating Press Release (PR) pitching with agentic AI was one of my biggest applications that I’ve routinely built for brands I’ve worked with during the past year.
I can anticipate the reaction to my disclosure of why and how I’ve built such solutions. I’m already expecting a lot of criticism from PR professionals, journalists, editors and media houses. From their POV, these systems feel like they are designed to trick them into viewing the PR pitches. But, isn’t that the whole point of PR pitches? The objective is to secure media coverage. PR professionals send a short, engaging story rather than full press releases to journalists, editors, and influencers, primarily designed to grab their attention. In the world of public relations (PR), most professionals strongly believe in Personal Relationships to secure media coverage. And, automating it via agentic AI workflows feels disingenuous. To that, I say: we are already doing something similar via CRM and email marketing towards paying customers. Why should this be any different?
So, let me break down one of my most successful and sophisticated agentic AI architecture use cases: PR Pitching Automation
There are many variations of this build based on the needs of the brand that I was working with. It usually depends on the PR, IT and other marketing stack that they were using. So, if you were building such an in-house solution for a brand, this architecture is modular enough for switching between various tech stacks and PR vendors.
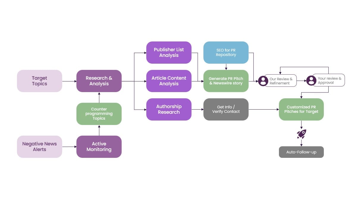
The Blueprint for Agentic PR
To build this, you need an orchestrator. I prefer n8n for its low-code flexibility and powerful API integrations. The intelligence engine will be Gemini, leveraging its multi-modal capabilities for deep analysis and generation.

The philosophy behind this architecture is simple: Automate the research, drafting and personalisation. Reserve human intelligence for strategy, critical thinking, creative feedbacks and approvals.
Here is the step-by-step guide on how to build this in n8n.
Phase 1: Triggers and Initial Routing
The workflow requires two distinct pathways for activation.
Manual Brief Trigger (The "Target Topics" Path):
A PR manager at the brand submits a brief via a webform input solution such as Typeform or Google Forms, defining the target topic, key messages and campaign goals.
- n8n Implementation: Use a Webhook or a dedicated tool node like Typeform Trigger.
Automated Negative News Trigger (The "Active Monitoring" Path):
For crisis management, n8n monitors the brand’s press coverage and media mentions.
- n8n Implementation: Use an RSS Feed node connecting to a media monitoring tool or Google Alerts.
- n8n AI Step: Pass the news text to a Gemini (Text Generation) node functioning as a sentiment analysis agent. If sentiment is negative, trigger a second Gemini node to generate "Counter-programming Topics", i.e. positive story angles to pivot the narrative.
Both triggers converge, yielding a finalised "Target Topic" to pass to the next stage.
Phase 2: Core Research & Topic Expansion
Before we split the tasks, the Agentic AI needs a comprehensive context.
- n8n Implementation: Add a Gemini (Text Generation) node. Prompt it to act as an expert PR strategist and expand the core topic into detailed themes, identify primary target audiences, and extract deep semantic keywords. This structured context (ideally formatted as JSON) becomes the foundation for all parallel tasks.
Phase 3: The Parallel Split (The Engine Room)
We now run three highly specialised concurrent tasks to gather intelligence. This is the parallel process highlighted in the architecture diagram.
Branch A: Publisher List Analysis
- n8n Implementation: Use an HTTP Request node connecting to the API of the brand’s preferred PR database (like Prowly or Muck Rack). Query the database using the Gemini-generated keywords to extract a raw list of potential publications, editors, and authors who cover this beat.
Branch B: Story Generation (With Human-in-the-Loop)
This is the creative content branch.
- n8n SEO Input: Add an HTTP Request node (SEMRush API or Google Search Console). Query your company’s SEO repository to extract high-ranking keywords, search volume data, and competitive content gaps.
- n8n AI Generation: Add a Gemini (Text Generation) node. Feed it the detailed topic context from Phase 2 AND the SEO data. Instruct it on these lines: "Generate 3 to 5 distinct PR pitch options and one cohesive newswire story. Integrate the provided SEO keywords naturally."
- The "Wait" Node: We cannot proceed without approval. Use a Wait node in n8n configured to "Wait for Webhook Call." Send the AI options to the human PR team via a Slack/Teams or Email node with a unique link to an approval form. Once the human/PR Manager selects the winning pitch with their additional feedback, that form triggers the webhook to resume the workflow.
Branch C: Authorship Research & Contextual Deep-Dive
- n8n Implementation: For every author in the raw list from Branch A, use a Loop node to iterate.
- n8n Deep Research: Connect an HTTP Request node to Prowly/Muck Rack to fetch each author’s 3-5 most recent published articles.
- n8n AI Step: Pass the summaries of these articles to a Gemini (Text Generation) node. Have the AI extract the author's current micro-beats, preferred angles and writing style. Crucially, verify their contact information via the PR tool's API.
Phase 4: The Intelligent Merge and Customisation
This is where the automation truly shines. Mail merging is not personalisation. Agentic personalisation is unique rewriting.
- n8n Merge Step: A Merge node in n8n waits until the Human Review (Branch B) is received AND the Author Contextual Research (Branch C) is complete.
- n8n Loop: Iterate through each author.
- n8n Agentic Personalisation: Add a final Gemini (Text Generation) node. We feed it three inputs for every single recipient:
- The one human-approved PR Pitch.
- The human reviewer’s refinement notes.
- The specific author’s recent writing style summaries.
- The Persona Prompt: The prompt here must be strict, for example: "Rewrite the opening hook of this pitch to reference [Author Name]'s recent work about [Recent Topic]. Transition seamlessly into the brand's PR story. Do not change the core facts or messages. This must feel genuinely researched and written for them alone."
Phase 5: PRM Integration & Campaign Launch
In this phase, we mustn't be sending these automatically. We are going to be staging them. I’ve used complex Press Relations Management/PRM, i.e. a dedicated PR outreach solution for some brands and Outlook/Gmail for the others. However, the draft emails must be generated on behalf of the PR Manager, who has previously done these tasks manually.
- n8n PRM Implementation: Create an HTTP Request node to your PRM/Email Marketing stack (like Klaviyo, ActiveCampaign, Outlook, etc.).
- The Final Output: The n8n workflow creates a new contact segment in your PRM. For every contact, it pushes the uniquely Gemini-customised, highly personalised pitch into the PRM as a Draft Email associated with their profile.
- Final Launch: The workflow stops here. The human user logs into the PRM, spot-checks the drafted emails for 100% confidence and clicks "Send/Launch”.
In most cases, I have a separate, automated flow running in n8n that triggers via a Klaviyo webhook (e.g., "Email Opened" or "No Reply after 3 days") to draft polite, contextual follow-ups, but the initial launch is strictly human-controlled.
The New Reality of Press and Media Relations
Critics will say this erodes trust. I argue the opposite. By automating the grunt work of research and surface-level analysis, we liberate PR professionals to spend their time refining the actual relationship strategy and engaging directly when the journalist shows interest.
We are not replacing the humans. We are supercharging them with a data-driven, agentic engine that guarantees relevance and scale, without sacrificing that essential personal touch.
If you would like to see what the other marketing workflows I’ve automated through agentic AI are, let me know, and I shall share them. I’ve built similar solutions for automating SEO workflows, competitive media intelligence and price/discount monitoring systems.